#Publication

Customization Options in Consumer Health Information Materials on Type 2 Diabetes Mellitus - An Analysis of Modifiable Features in Different Types of Media.

Published on: 2024

C. Krenn, T. Semlitsch, C. Zipp, S. Lengauer, L. Shao, T. Schreck, M. Bedek, C. Kupfer, D. Albert, B. Kubicek, A. Siebenhofer, K. Jeitler: Customization Options in Consumer Health Information Materials on Type 2 Diabetes Mellitus - An Analysis of Modifiable Features in Different Types of Media. Frontiers in Public Health, 2024.

frontiersin.org/journals/public-health/articles/10.3389/fpubh.2024.1252244/full

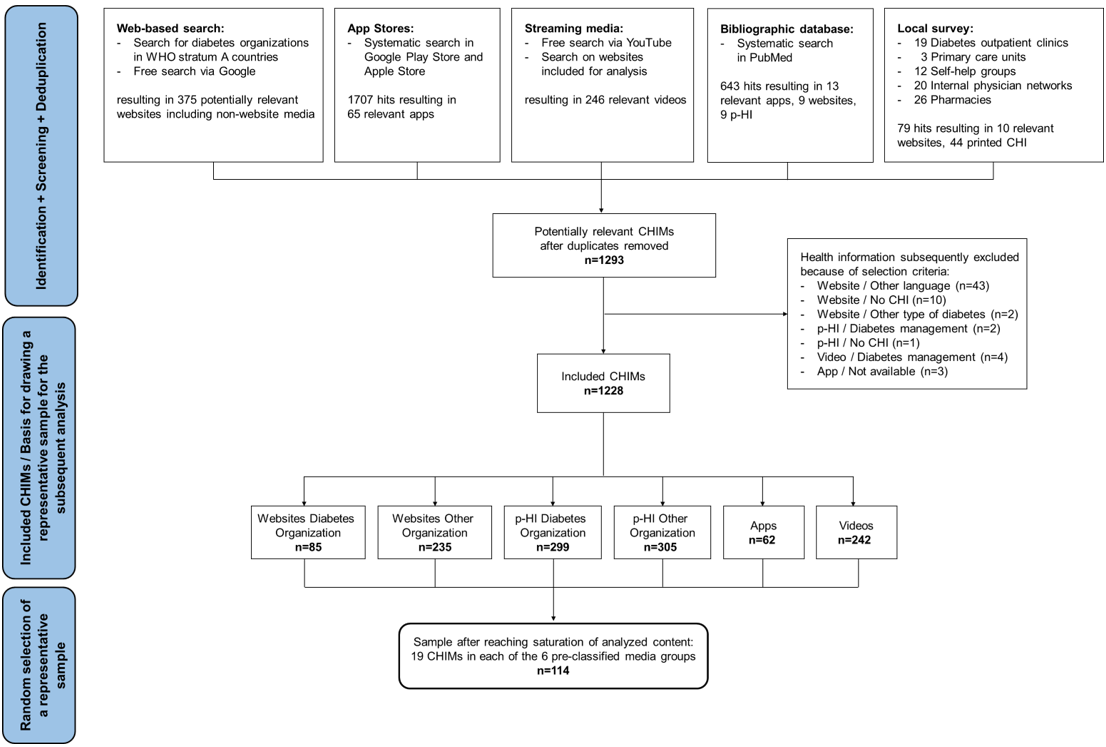
Concise representation of a diagram featured in the paper, providing a brief visual summary of its content.
Loading...